为更好地服务师生的教学与科研工作,图书馆利用维普数据库等平台资源信息,结合我校专业主题方向,推荐2篇发表在《南开管理评论》上的数字时代管理案例相关研究的论文。
01>>>
题目:相得益彰:数据驱动新零售商业模式闭环的构建机理——盒马案例研究
来源期刊:南开管理评论.2024年第1期4-15,I0001,I0002,共14页
出版时间:2024年1月
关键词:数据驱动新零售商业模式闭环 构建机理 数据网络效应 盒马
内容简介:数字经济时代下,数据驱动和新零售商业模式创新之间相得益彰,这使得构建数据驱动新零售商业模式闭环成为可能,然而这一过程机理仍不甚清晰。本文基于数据网络效应理论,以“数据资源行动—数据能力生成—数据网络效应”为逻辑主线,通过盒马案例研究,系统探索出数据驱动新零售商业模式闭环的构建机理。研究表明:数据驱动新零售商业模式闭环构建是数据资源行动和数据能力生成互动的过程,包括“闭环启动”“闭环扩容”和“闭环加固”三个阶段,表现为“全触点体验优化→价值网络拓展→竞争优势实现”的动态循环,其背后体现出数据网络效应的理论逻辑。具体而言,“闭环启动”“闭环扩容”和“闭环加固”三个阶段可分别被提炼为“场景匹配”“连接协同”和“提效增值”,正是有了“场景匹配→连接协同→提效增值”的动态循环,数据网络效应助推数据驱动新零售商业模式闭环构建的理论逻辑才得以体现。



全文链接:http://qikan.cqvip.com/Qikan/Article/Detail?id=7111832861&from=Qikan_Search_Index
02>>>
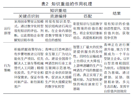
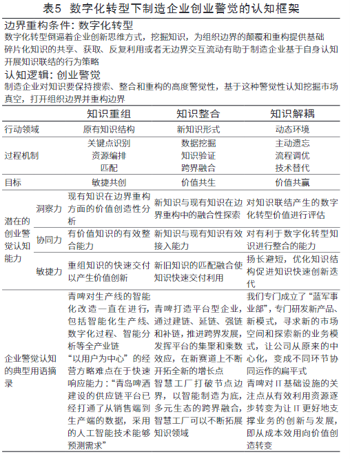
题目:数字化转型下知识耦合如何重构组织边界——基于创业警觉的认知逻辑
来源期刊:南开管理评论.2024年第1期16-26,I0003,I0004,共13页
出版时间:2024年1月
内容简介:数字化转型下制造企业的边界重构是知识的动态交互联接,从此视角打开组织边界重构的过程机制,对提升企业敏捷性、共生性具有重要作用。本文采用归纳式单案例研究,通过对制造企业多个层次的深入研究,探讨了数字化转型下企业通过知识耦合进行组织边界重构的机制。本文发现数字化转型下,制造企业运用知识重组(关键点识别、资源编排、匹配)、知识整合(数据挖掘、知识验证、跨界融合)、知识解耦(主动遗忘、流程调优、技术替代)三种知识耦合过程机制来重构组织边界。同时,研究发现创业警觉是潜在的边界重构认知逻辑,制造企业依靠创业警觉认知能力,从不同的行动领域设计边界重构决策。本文研究结论展现了数字化转型下制造企业如何通过知识的交互联接重塑组织边界,以彰显、获取知识权力;为数字化转型下制造企业的组织边界重构提供了新的、系统化的见解;对企业维持与发展知识权力优势、实现数字化转型具有借鉴意义。






全文链接:http://qikan.cqvip.com/Qikan/Article/Detail?id=7111832862
(撰稿:韩坤瑶)


